優質的服務流程
· quality of service processes ·

需求溝通傾聽客戶需求,了解用戶使用環境和現場工況
方案設計根據現場實際工況,針對性出具解決方案
合同簽訂技術和商務規范確認,簽訂合作協議
產品制作選擇最優質的元器件,嚴格按照技術協議
調試安裝現場規范安裝,靜態動態調試,分析儀運行
售后服務后續維護,持續跟進,終身維修

全國熱線
銷售熱線
公司地址山東濟南市槐蔭區太平河南路1567號均和云谷濟南匯智港6號樓
1 新澤儀器
山東新澤儀器有限公司注冊于山東濟南市,是一家集氣體分析儀器、環保 監測設備及配套零部件產品研發、生產、銷售及售后服務為一體的高科技企業。公司主要產品有氧分析儀系列、露點儀系列、氫氣分析儀系列、紅外線分析儀 系列、氣體報警儀系列等, 同時過程分析系統有 CEMS 煙氣連續監測系統、脫硫 脫硝煙氣分析系統、在線 VOCs 監測系統、便攜式 VOCs 分析儀、窯爐氣體分析 系統、冶金行業氣體分析系統、煤化工分析系統、水泥窯氣體分析系統、焦爐 煤氣氧分析系統、化工行業氣體分析系統、空分行業氣體分析系統、化學制藥 氣體分析系統等。同時代理英國仕富梅、日本富士電機、德國西門子、西克麥 哈克、美國 PID 公司等一線品牌的氣體分析儀產品。公司擁有一支長期從事在 線氣體分析儀器、過程分析預處理裝置研究開發具有豐富經驗、有理想、有技 術的專業隊伍。尤其是在過程分析儀器在高溫、高粉塵、高濕度、高腐蝕等惡 劣工況條件下的取樣預處理方面的關鍵技術, 我們成功研發出新一代的 TK 系列 產品, 廣泛應用在水泥、冶金、鍋爐煙氣、脫硝、脫硫、制藥、化工、環保、 石化、煤氣等行業,并取得了良好的使用效果,得到了客戶的一致好評。
新澤儀器在成立之初就以客戶體驗為中心, 始終以產品質量為發展的基石,致力于打造氣體分析儀行業的一線品牌。山東新澤儀器有限公司將始終以一流 的技術與管理、真誠的服務和求精務實的工作作風, 在開拓進取的道路上不斷奮進。

2 項目要求
2.1 建設目標
根據企業實際生產情況,主要排放污染物特征及環保部的相關監管要求, 建立起符合國家及地方環保規范標準的企業廠界環境空氣 VOCs 在線監測系統。對廠界無組織排放的非甲烷總烴或特征有機物進行在線實時監測,同時檢測氣 溫、 氣壓、風速、風向和濕度,按當地環保部門要求提供聯網監測數據,達到 環境監管要求。
2.2 建設內容
建設適用企業廠界無組織 VOCs 在線監測系統及相關配套設施, 滿足國家及 地方相關法律法規。建設內容主要包括:
1. 分析站房(新建或利用原有);
2. 環境空氣采樣系統
3. 環境空氣揮發性有機物在線監測系統安裝;
4. 氣象五參數監測儀安裝
5. 電源線纜敷設;
6. 防雷及接地系統建設(改造或新建);
2.3 政策標準依據

3 系統方案
3.1 系統組成
按照環保物聯網的三層網絡架構, 環境空氣揮發性有機物在線監測系統的 建設分為現場端建設、傳輸網絡建設和監控中心建設三部分。
(1) 現場端建設
本監測系統可對環境空氣揮發性有機物進行 24 小時自動連續監測, 現場端建設系統組成包括:
1)污染氣體監測系統:監測非甲烷總烴的濃度;
2)氣象參數監測系統:測量風向、風力、氣壓、溫度、濕度;
3)采樣系統: 由采樣頭、總管、支路接頭、抽氣風機、排氣口等組成;
4)富集單元 (選配) :在線冷阱富集儀,測量組分時需要;
5)校準系統 (選配) :動態校準儀,測量組分時需要;
6)氣源系統:包括氫氣發生器、 零氣發生器、氮氣
7)工控子站系統: 可連續自動采集污染氣體監測儀、氣象儀、現場校準的數據及狀態信息等,并進行數據處理、貯存和上傳。

(2) 傳輸網絡建設
通過 RS232/485 接口與 VOCs 監測主機對接進行數據采集, 按照HJ/T212通 訊協議進行測量數據的本地處理及存儲, 通過 4G 或有線等傳輸網絡將現場監測 數據實時上報至監控中心、當地環保部門。可顯示實時、分鐘、小時、日、月 全部數據,數據采集率在 95%以上。當濃度、排放速率超過排放標準時,系統 界面顯示超標報警信息并記錄狀態,數據可提取并打印。
(3) 智能化監控平臺
接收來自現場端的數據信息,包括實時分析數據、實時處理效率、監測系 統內部的各種狀態信息, 系統運維信息, 反映設別的運行情況。可通過 PC 網頁、 手機 APP、手機微信,實現多元化、移動化、便捷化實時監控。
3.2 運行環境
環境空氣揮發性有機物在線監測系統運行條件:
供電電壓:220(±20%) V AC/(50-60) Hz
濕度:(0-85%)RH
氣壓:(86~106) kPa
所有設備的總用電量(kW):主機柜功率≤2 kW;
3.3 監測方法
常規監測項目及測量方法說明如下表:

3.5 系統特點
該系統采用國標 GC-FID 監測技術對企業廠界環境空氣中揮發性有機物濃 度進行實時的在線監測。監測項目為非甲烷總烴或特征組分,同時監測風向、風力、氣壓、溫度、濕度等多種氣象參數。
系統具有時間設定、校對、顯示功能。
系統采用冷阱預濃縮裝置,可實現對低濃度環境空氣中的污染物進行監測。
系統采用 EPC 技術控制載氣、空氣和氫氣流量,精度高,重復性好;
系統具有故障自檢功能,自動識別系統故障信息并儲存記錄。
系統具有完善的報警功能, 包括超溫報警功能、主要部件故障警報功 能。
系統具有載氣流量不足報警功能, 當載氣量不足時, 系統自動停止運 行。
系統具有自動點火功能。系統受外界影響或短暫跳閘等情況發生程序 中斷, 電力恢復后系統可實現自動啟動, 自動點火, 自動恢復運行狀態。
系統具有火焰熄滅自動檢測功能,火焰熄滅自動切斷氫氣。
系統具有自動或手動校準功能。系統全程校準從探頭開始,對整個系統氣路校準。
具有安全管理功能,具備二級以上管理權限,進行用戶名和密碼驗證 后,才能進入系統,所有操作均能自動記錄并持久存儲。
自主研發數據采集和分析軟件,可根據企業用戶需要進行針對性調整
系統可記錄、存儲、顯示查詢、導出、傳輸打印任意時段的報表, 數據報表格式與環保部門要求的報表格式一致, 歷史數據至少保存 3 年。
數據采集設備具備在線診斷功能, 檢查設備運行狀態, 包括系統通訊狀態、儀器通訊狀態、平臺通訊數據、配置情況、軟件運行狀態等。
4 系統組成單元說明
4.1 采樣系統
主要由防塵帽、上管、下管(上、下管稱采樣主管)、可升降支架、風機裝 置以及溫度控制儀等部件組成。被測空氣樣品由防塵帽進入大氣采樣器后流過 上、下管被引風機排出室外。下管安裝有取樣口與監測儀器連接。

4.2 VOCs 在線監測儀

環境空氣揮發性有機物在線監測系統是一款為環境行業提供氣體監測業務 的終端設備。采用先進的 GC-FID 技術對揮發性有機物進行實時的在線監測。可 對數據進行采集、處理、分析、存儲并上傳。該系統性能穩定可靠, 自動化程 度高, 檢測范圍寬,高品質的硬件和智能化的處理軟件使儀器能夠滿足在線監 測的要求。
監測設備由大氣采樣器、氣體發生器、預處理系統、氣相色譜儀檢測單元、數據采集分析系統組成。
環境空氣經大氣采樣器采樣后,到達預處理系統,經過除塵、穩定流量等 處理后進入氣相色譜儀多通閥上的定量管。穩定后, 多通閥切換至進樣狀態, 載氣載著樣氣進入到色譜柱進行分離,被測組分先后進入檢測器被檢測。檢測 到的信號通過信號放大器被放大,然后被輸入到色譜工作站進行計算處理。處 理后的結果經無線網或有線網進行上傳。
(1)零氣發生器
零級空氣發生器的工作原理是采用外置封閉式無油靜音活塞泵吸收自然環 境中的空氣, 經初級過濾后進入活塞泵內壓縮成高壓氣體, 然后通過氣路管道 輸入儲氣瓶、儲氣瓶內部設有氣水分離裝置, 將空氣中少量積水排除,空氣則 通過除烴模塊和高精度穩壓系統再進入兩個過濾器內進行二次吸附凈化,即可 輸出高純凈壓縮空氣供氣相色譜儀使用。
儀器中設有保護裝置, 當系統壓力超過時即自動斷電。以保證儀器的安全 運行。
技術參數
輸出流量:0~5000ml/min
輸出壓力:0~0.4MPa
系統壓力:0.6~0.8MPa
穩壓精度:0.003 MPa
總烴和甲烷含量:<0.1ppm
(2) 氫氣發生器
氫氣發生器由電解池、開關電源、壓力控制、流量控制、干燥凈化、流量 顯示等系統組成, 通過電解氫氧化鉀水溶液得到氫氣。本儀器具有電解面積大、 池溫低、性能好、產氣量大、純度高等優點, 設有液體回流裝置,可有效的確 保儀器無返液現象,并設有超壓斷電功能,保證儀器使用安全。
(3) 預處理單元
預處理系統是針對企業排放的揮發性有機物濃度自動進行實時監測而設計 的, 它能夠自動完成樣氣的多級處理過程, 使分析儀器可以得到盡可能干凈的、 流速穩定的樣氣, 確保其能夠工作的更加長久。本系統主要由過濾器、采樣泵、空氣壓縮機、電磁閥、流量計等組成。具有除塵、流量控制等功能, 并能自動 完成取樣分析和反吹等功能。前端的采樣、控溫、校準及進樣狀態的控制與顯 示,采用嵌入式一體化的液晶觸摸屏來實現。
(4) 氣相色譜儀
氣相色譜儀是以氣體作為流動相(載氣) 。當樣品被送入進樣器后由載氣 攜帶進入色譜柱。由于樣品中各個組份在色譜柱中的流動相(氣相) 和固定相 (液相或固相)之間分配或吸附系數的差異。在載氣的沖洗下, 各個組份在兩 相間作反復多次分配, 使各個組份在色譜柱中得到分離,然后由接在色譜柱后 的檢測器根據組份的物理化學特性, 將各個組份按順序檢測出來。最后由色譜 工作站將各個組份的檢測結果以圖形方式記錄下來, 色譜工作站還可以直接打 印包括各個組份檢測結果數據的分析報告。
氣相色譜儀由柱箱、進樣器、檢測器、氣路控制系統和微機控制系統組成, 可滿足 HJ604-2017 、HJ38-2017 的要求。

設備特點
自主研發,可根據需求進行定制
采用進口 EPC、多通閥,精度高,系統穩定
進口鈍化不銹鋼管路與接頭,減少組分損失,保證分析結果準確。
觸摸屏顯示與操作,操作簡單方便
密碼保護,非系統管理員無法修改設備參數
(5) 工控子站及軟件
揮發性有機物在線監測系統軟件是新澤儀器根據國家環保標準, 并針對本公司的揮發性有機物在線監測系統的硬件開發的用于揮發性有機物連續監測的 數據采集和數據處理軟件,雙通道信號采集, 譜圖數據自動分析,自行出具最 終結果。
數據采集、處理和控制系統由數據采集處理模塊、數據存儲模塊、數據轉 發模塊組成。數據采集模塊通過通訊線路獲取色譜儀發出的監測數據和預處理 系統發出的系統狀態信號, 通過計算和統計后顯示在用戶界面上, 如數據顯示、 實時曲線顯示等, 同時把數據存儲到數據存儲模塊。數據轉發模塊讀取數據存 儲模塊中的數據, 按照監控平臺協議通過有線網絡或無線傳輸儀把數據轉發到監控平臺。

安全管理功能
系統具備高級安全管理功能,由系統管理員統一管理。系統管理員 可以進行所有的系統設置工作,可設定操作人員密碼、操作級別, 設定系統的設備配置等,系統安全管理為二級系統操作管理權限;
操作人員需通過賬號、密碼才能進入控制界面。一般操作人員只能 進行日常查詢、例行維護和操作,不能更改系統設置;
系統所有的控制操作、設定更改等均自動記錄并入庫保存;
系統受外界影響,或短暫跳閘等情況,發生造成程序中斷、系統可實現自動啟動,自動恢復運行狀態,并記錄出現故障的時間和恢復 運行時間
4.3 在線冷阱富集儀 (選配)
VOCs 富集裝置操作簡單, 可以根據樣氣中的組分濃度, 調整濃縮比例, 裝置可實現 C2-C12 組分無損吸附, 滿足各種環境對預處理要求。裝置采用先進的冷肼捕集和智能吹掃技術,可實現低濃度環境空氣 VOC 組分的富集。

主要技術參數:
1) 進樣閥耐溫范圍: 50~240 ℃(330 ℃可定制),溫控精度±1 ℃
2) 捕集肼溫度范圍:-35~400℃
3) 閃蒸升溫速率:>50℃/s
4) 脫附時間:0~99.9 min;控制精度為 0.1 min;
5) 富集時間:1~60 min
6) 采樣流速:0~160mL/min
7) 使用壽命:大于 10000 次
技術優勢
采用半導體制冷靈活方便
采用全鈍化不銹鋼管路,無殘留,無交叉污染
采用高溫進口電磁閥,最高使用溫度240℃(可定制330 ℃ )
電磁閥與傳輸線的連接點處于加熱保溫箱內,無傳輸冷點,保證了 樣品的完整性
經濟實用,維護簡單,無需制冷劑制冷,極大降低運行成本
4.4 動態校準儀(選配)

DC4210 動態校準儀是一款高精度氣體校準儀,設備通過質量流量計控制輸 出不同比例的流量, 實現配置不同的氣體濃度, 主要應用于 VOCs 在線監測設備、 環境空氣監測設備的標定與氣體質量控制。
產品特點
高精度進口質量流量計控制配比,可靠性高,重復性好,零漂小;
7寸觸摸屏顯示,菜單式結構,操作簡單方便;
稀釋范圍廣,最大可實現1:1000的樣氣稀釋比例;
支持多種氣體同時稀釋, 響應速度快,滿足現場標定需要;
全過程軟件自動控制,實時監控氣體流量和氣體濃度值;
具有自動清洗功能,根據程序設定自動執行管路清洗;
具有開機自檢功能,設備異常時發出報警提示;
所有氣路采用惰性化材料,維護量少,維護費用低。
產品參數
響應時間:10s
重復性:±0.2% F.S.
最大稀釋比例:1:1000(可擴展)
精度:±1.0%S.P.( ≥30%F.S.)
±0.3% F.S. ( <30%F.S.)
線性精度:±0.5% F.S.
外形尺寸:標準4U結構
4.5 數據采集傳輸單元

W5100HB-III 型環保數采儀是針對環境在線監控(監測)系統開發的一款 高性能數據采集傳輸設備。采用 ARM9 處理器, 內置嵌入式 Linux 操作系統和實 時數據庫, 具有較強的技術擴展性和前瞻性。W5100HB-III 通過模擬量接口、 開關量接口以及數字接口(RS232/485) 完成對各類前端智能傳感儀器、儀表的 信號接入,然后進行本地的數據分析入庫、業務數據計算、現場數據展示、歷 史數據存儲等, 支持 4G 傳輸,將數據遠傳至監控中心, 滿足環保領域各級國控、 省控及市控環境在線監控(監測) 系統的要求。產品符合 HJ/T212《污染源在 線自動監控(監測) 系統數據傳輸標準》, HJ477 《污染源在線自動監控(監測) 數據采集儀技術要求》等行業標準。當排放源裝置出于啟動、停運、檢修等非 正常工況狀態下采集的數據為無效數據時間段。污染物濃度檢測結果以干基標 準狀態值。
技術參數:
主控單元:ARM9 處理器, Linux 操作系統;
顯示單元:7 寸真彩 TFT 液晶觸摸屏;
存儲單元:512M 內存,支持實時、分鐘、小時、日數據歷史存儲, 并 支持存儲空間擴展;上位機分鐘數據存貯時間大于 12 個月,小時數據 存儲時間大于 5年現場機數據存儲時間可根據需求設定, 系統數據自動 備份;
數據接口:8 路 AI,5 路 DI,2 路 DO,7 個 RS232,2 個 RS485 接口,2 個 10M/100M 網口, 1 個 USB 接口;
通訊方式:支持 GPRS/CDMA/3G、 有線等方式數據傳輸,支持多中心數據傳輸;單路或雙路配置可選;
遠程控制:即時采樣、校零校滿、遠程校時、上傳時間間隔設定、提取歷史數據等, 支持本地或遠程參數設置, 可接受和應答當地監控中心的 數據查詢、校準時鐘等命令;
支持數據“斷點續傳”, 配合平臺的“數據補遺”, 可保證數據有效傳 輸率達 99%以上,確保數據的完整性;
電池續航:6 小時;
通訊協議:HJ/T212污染源在線自動監控(監測)系統數據傳輸標準;
技術標準:HJ477 污染源在線自動監控(監測)數據采集儀技術要求;
已獲得環保產品認證證書
4.6 氣象五參數在線監測儀
集成化的自動氣象站, 可以測量風向、風力、氣壓、溫度、濕度等多種氣 象參數,數據按照設定的采樣間隔自動采集保存。

技術參數:
1) 溫度
測量范圍:-25~60℃
傳 感 器:二極管結電壓測溫度
準 確 度:±0.2℃典型值
分 辨 率:±0.1℃
2) 濕度
測量范圍:0~100%RH
傳 感 器:電容
準 確 度:±3%RH 分 辨 率:0.05%
3) 氣壓
測量范圍:10~1300hpa
傳 感 器:壓阻式
準 確 度:±0.5 hpa
分 辨 率:±0.1 hpa
4) 風速
測量范圍:0~75m/s
傳 感 器:超聲波時差
準 確 度:±0.3m/s 當V<30 m/s;±5% 當風速≥30 m/s
5) 風向
測量范圍:0~360°
傳 感 器:超聲波時差
準 確 度:±3°
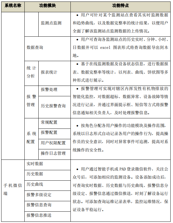
4.7 揮發性有機物在線監控平臺
揮發性有機物在線監控平臺利用先進的計算機技術、通信技術, 能夠將各 個污染源現場的 VOCs 監測數據和視頻數據匯總到環保部門, 對重點污染源企業 進行 24 小時監控和集中監管,實現全天候在線監控重點污染源企業的揮發性 有機物排放情況。
來自揮發性有機物在線監測設備的數據,可接入企業 DCS 監控系統??刹?用web 端瀏覽或使用手機微信監控平臺,隨時瀏覽各監測點 VOCs 監測數據, 全 面地了解轄區內環境污染狀況。
平臺功能



5 現場建設方案
5.1 點位布設
根據規范要求, 監測點選擇位置應遵循以下原則:
(1)監測點的位置一經確定后應能長期使用, 不宜輕易變動, 以保證監測資 料的連續性和可比性。
(2)在監測點周圍, 不能有高大建筑物、樹木或其他障礙物阻礙環境空氣流 通。
(3)監測點周圍建設情況應相對穩定,應盡量選擇在規劃建設完成的區域,在相當長的時間內不能有新的建筑工地出現。
(4)監測點應地處相對安全和防火措施有保障的地方。
(5)監測點位附近應無強電磁干擾, 周圍有穩定可靠的電力供應, 通信線路 方便安裝和檢修。
(6)監測點周圍應有合適的車輛通道以滿足設備運輸和安裝維護需要。
5.2 監測站房建設
監測點站房(子站房)的建設和內部設計滿足以下要求:
揮發性有機物監測站房面積建議3×3×3m2 ,每增加一臺儀器,站房面 積增加3m2
站房為無窗或雙層密封窗結構, 墻體有較好的保溫性能。有條件時, 門 與儀器房之間設置緩沖間, 以保持站房內溫濕度恒定和防止灰塵和泥土 帶入站房內;
站房內安裝溫濕度控制設備,使站房室內溫度在25℃±5℃,相對濕度 控制在80%以下;
站房有防水、防潮措施,離地面(或房頂)有25cm的距離;
采樣裝置抽氣風機排氣口和監測儀器排氣口設置在靠近站房下部的墻 壁上,排氣口離站房內地面的距離在20cm以上;
在站房頂上設置用于固定氣象傳感器的氣象桿或氣象塔時, 氣象桿、塔 與站房頂的垂直高度應大于2m, 并且氣象桿、塔和子站房的建筑結構應 能經受10級以上的風力(南方沿海地區應能經受12級以上的風力);
站房供電采用三相供電, 分相使用;站房監測儀器供電線路應獨立走線;
子站站房供電系統配有電源過壓、過載和漏電保護裝置, 電源電壓波動 不超過220V ±10%;
站房有防雷電和防電磁波干擾的措施。站房有良好的接地線路, 接地電阻<4Ω;
在已有建筑物屋頂上建立站房時, 若站房重量經正規建筑設計部門核實 超過屋頂承重,在建站房前應先對建筑物屋頂進行加固;

5.3 氣象監測裝置安裝要求
為延長設備的使用壽命,確保設備的正常運行,選擇設備安裝位置時請注 意下列事項:
(1)桅桿安裝地面應結實穩固。
(2) 設備安裝位置應便于維護。
(3) 安裝高度距站房頂端至少1米
(4)傳感器周圍應空曠
注意:建筑物、橋梁、堤壩和樹木可能會影響風力測量。同樣,車輛經過時揚起的陣風也能影響風力測量。
(5) 電源應穩定可靠,滿足長期運行的要求。
(6)通過無線通信網絡傳輸數據時應保證網絡覆蓋良好。
(7) 必須遵守在此高度下作業有關的各項規范。
(8)桅桿必須按照規定進行接地。
(9)在路邊或靠近公路處作業時,必須遵守相關的各項安全規范。
5.4 數據儀設備安裝
(1) 設備采用無線通訊方式。
(2) 設備應安裝在站房側壁上, 使用符合要求的數采儀支架, 確保設備與機柜或平臺的連接牢固、可靠。
5.5 防雷及接地建設
(1) 接地建設
接地系統包括工作地和保護地,兩者必須嚴格分開。
工作接地:為系統提供一個“等電位”的平臺。工作地單獨制作,而且整 個系統統一接地, 所有設備的工作地都接到工作地的匯流排上, 接地線采用大 于4mm3 的獨芯護套電纜。
保護接地:交流電源設備的保護接地、機柜、儀表外殼和設備的防雷接地。所有的三插電源插頭的三根線全接。保護接地使用廠內區域的保護接地網,可 以采用多點接地方式。
接地網的制作:鋼管接地極尖端的作法是:在距管口 120mm 長的一段,鋸 成四塊鋸齒形,各鋸齒形片與鋼管合焊成一體。接地極制作后, 將其用重錘擊 入深度不小于 0.6 m 的地溝內。接地極被擊入大地后,在地溝外露約 100mm。為了增大地表層的泄放面積,可埋設有一定間隔的多根接地體,用 50×2 的扁 鋼焊接在一起, 形成一個接地網。接地網也可以與建筑物的保護地連接在一起, 增強接地效果。接地體到儀器室的地線選用 25mm3 的獨芯護套電纜, 接地電阻應 小于 4Ω。
(2) 防雷保護措施
雷擊有兩種方式,直接雷擊和感應雷擊,感應雷擊要占雷擊總數的 90%以 上。下面是敘述具體的防雷的措施。
安裝平臺防雷保護措施:
1) 安裝平臺上有避雷針且在避雷針的尖端自下而上 60 度角的保護范圍之內。
2) 安裝平臺與避雷針的引線絕緣。
3) 安裝平臺單獨做接地,用大于 25mm2 的引線接到廠區保護接地網上。
電源做浪涌沖擊防護:安裝電源的防雷裝置, 吸收浪涌電流,保護電源線 路。電源防雷裝置的接地極要與接地匯流排連接。
6 系統運行維護方案
1. 揮發性有機物在線監控系統現場端監測設備的日常維護、保養、故障檢 修和消耗品、零配件等的更換。
2. 揮發性有機物在線監控系統現場端監測設備的校驗。
3. 揮發性有機物在線監控系統運維檔案的建設和管理。
4. 接受環保部門對揮發性有機物在線監控系統管理情況的檢查、監督和考核。
日常巡檢及維護
日常巡檢及維護內容





需求溝通傾聽客戶需求,了解用戶使用環境和現場工況
方案設計根據現場實際工況,針對性出具解決方案
合同簽訂技術和商務規范確認,簽訂合作協議
產品制作選擇最優質的元器件,嚴格按照技術協議
調試安裝現場規范安裝,靜態動態調試,分析儀運行
售后服務后續維護,持續跟進,終身維修